Rohm公司的BD34352EKV是32位高音質立體聲D/A轉換器(DAC),取樣頻率768 kHz,具有ROHM原聲質量設計,具有極好的數字性能(SNR為126dB, THD+N為-112 dB(典型值)),適合于高端音頻設備. 最喜歡的聲音是由切換兩種數字FIR濾波器來選擇(快速滾降, 慢速滾降).PCM I/F 支持高達768 kHz和DSD I/F支持高達22.4 MHz. 器件支持立體聲模式(2路)和單聲道模式(1路),可選擇4種器件尋址(38h, 3Ah, 3Ch, 3Eh). AVCC電壓范圍為4.5V到5.5V,DVDD電壓范圍為1.4V到1.6V, DVDDIO電壓范圍為 3.0 V到 3.6 V,動態(tài)范圍為126dB.工作溫度為-25 °C 到 +85 °C.主要用在CD/SACD播放器,數字音頻播放器(DAP)和USB-DAC與其它.本文介紹了BD34352EKV主要特性和主要指標,框圖和典型應用電路, 測量電路圖,兩路立體聲電路圖,四路輸出和八路輸出應用電路,以及評估板BD34352EKV-EVK-001特性和框圖,電路圖,材料清單和PCB設計圖.
High Sound Quality Audio D/A Converters 32-bit, 768 kHz Sampling Stereo Audio D/A Converter
BD34352EKV is 32-bit high sound quality Stereo Audio D/A converter with ROHM original sound quality design, realizing excellent numerical performance (SNR: 126 dB (Typ), THD+N: -112 dB (Typ)) suitable for high-end audio.
Favourite sound is selectable by switching 2 kinds of digital FIR filters (Sharp Roll-Off, Slow Roll-Off). PCM I/F supports up to 768 kHz and DSD I/F supports up to 22.4 MHz.
BD34352EKV主要特性:
◼ SNR 126 dB (Typ), THD+N -112 dB
◼ Sampling Frequency 32 kHz to 768 kHz
◼ 2 Kinds of Digital FIR Filters
◼ DSD 2.8 MHz, 5.6 MHz, 11.2 MHz, 22.4 MHz Available
◼ Supports Stereo Mode (2ch) and Mono Mode (1ch)
◼ Selectable 4 Device Addresses (38h, 3Ah, 3Ch, 3Eh)
BD34352EKV 主要指標:
◼ Supply Voltage Range of AVCC 4.5 V to 5.5 V
◼ Supply Voltage Range of DVDD 1.4 V to 1.6 V
◼ Supply Voltage Range of DVDDIO 3.0 V to 3.6 V
◼ SNR 126 dB (Typ)
◼ THD+N -112 dB (Typ)
◼ Dynamic Range 126 dB (Typ)
◼ Operation Temperature Range -25 °C to +85 °C
BD34352EKV封裝:
W (Typ) x D (Typ) x H (Max)
HTQFP64BV 12.0 mm x 12.0 mm x 1.0 mm
BD34352EKV應用:
◼ CD/SACD Player
◼ Digital Audio Player (DAP)
◼ USB-DAC and Others

圖1. BD34352EKV典型應用電路

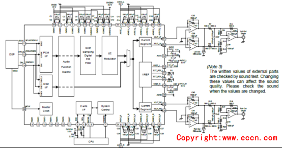
圖2. BD34352EKV框圖

圖3. BD34352EKV測量電路圖

圖4. BD34352EKV兩路立體聲電路圖

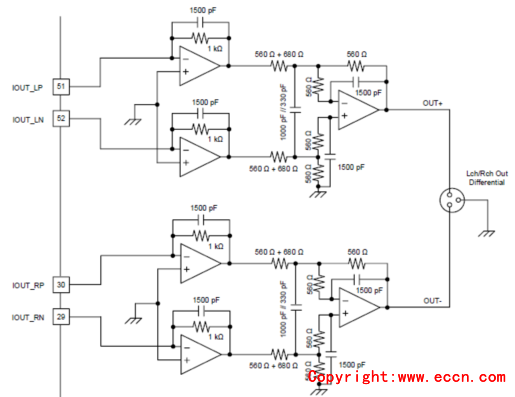
圖5. BD34352EKV應用電路(I/V轉換電路)

圖6. BD34352EKV單模式x2應用電路-A

圖7. BD34352EKV單模式x2應用電路-B

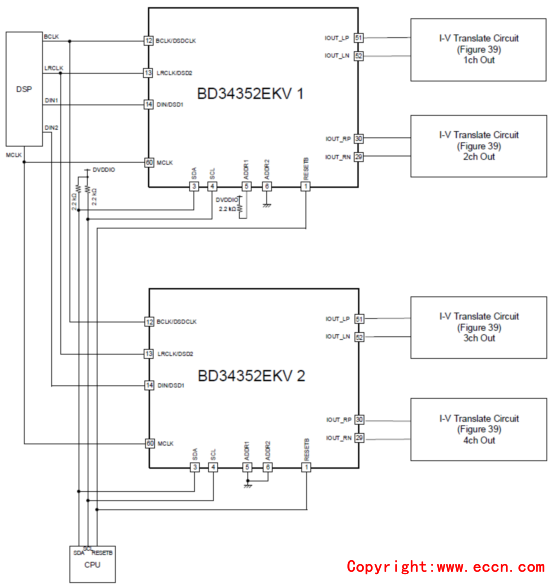
圖8. BD34352EKV應用電路-四路輸出

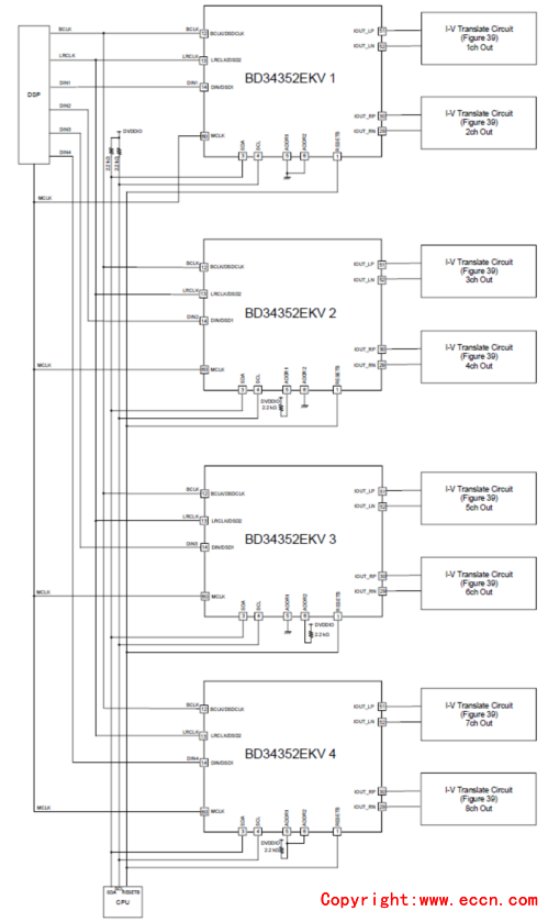
圖9. BD34352EKV應用電路-八路輸出
評估板BD34352EKV-EVK-001

圖10. 評估板BD34352EKV-EVK-001外形圖

圖11. 評估板BD34352EKV-EVK-001框圖(1)

圖12. 評估板BD34352EKV-EVK-001外形圖(2)

圖13. 評估板BD34352EKV-EVK-001電路圖
評估板BD34352EKV-EVK-001材料清單:


圖14. 評估板BD34352EKV-EVK-001 PCB設計圖(1)

圖15. 評估板BD34352EKV-EVK-001 PCB設計圖(2)

圖16. 評估板BD34352EKV-EVK-001 PCB設計圖(3)

圖17. 評估板BD34352EKV-EVK-001 PCB設計圖(4)

圖18. 評估板BD34352EKV-EVK-001 PCB設計圖(5)

圖19. 評估板BD34352EKV-EVK-001 PCB設計圖(6) |